第37届广东省青少年科技创新大赛于2022年3月26日在线上举行,经过激烈角逐,我市推荐参赛选手表现优异,再创历史佳绩。
广东省青少年科技创新大赛是全国青少年科技创新大赛的广东选拨赛,今年举办的第37届省赛因疫情原因改为线上举行。在本届大赛上,我市选手参加青少年科技创新成果竞赛项目、青少年科技实践活动项目、少年儿童科幻绘画比赛项目,其中,青少年科技创新成果竞赛项目是含金量最高的项目。经过一天的查重和评审,我市选手表现出色,所推荐的17项科技创新成果竞赛项目全部获奖,并取得优异成绩。获奖情况分别为一等奖6个,二等奖7个和三等奖4个,其中,一等奖获奖比例占全省13.6%,比去年8.6%高出5个百分点,继续保持全省地级市参赛队伍第一。市一中杨锦平同学凭着“带变速变色画布的新型激光摆绘图系统”取得本届大赛一等奖并荣获大赛设立的“广东省科协主席奖”,他的获奖项目和市二中陈子龙同学的“精准多用绘图仪”还被省推荐参加全国青少年科技创新大赛;市二中陈子龙同学的“精准多用绘图仪”、陈彦宇同学的“无级调节木旋大卡盘”、文园中学杨蕙嘉同学的“基于小型无人机的空中泡泡机”、前山中学肖永霖同学的“近距离温控报警手环”荣获专利申请奖;珠海市斗门区教育研究中心的周卓森老师更是荣获全省十佳优秀组织工作者称号。
其他项目在本届大赛中也取得不俗的成绩,在青少年科技实践活动项目中,我市获得一、二、三等奖各1项;在少年儿童科幻绘画项目中,也获得一等奖2项、二等奖3项、三等奖2项的好成绩,获奖数量均比去年有新的增长。
第37届广东省青少年科技创新大赛珠海市获奖情况
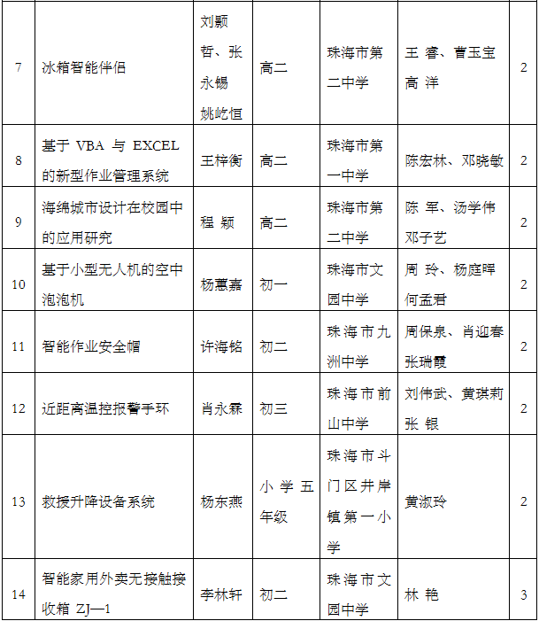
一、青少年创新成果奖:



二、青少年科技实践活动获奖名单:

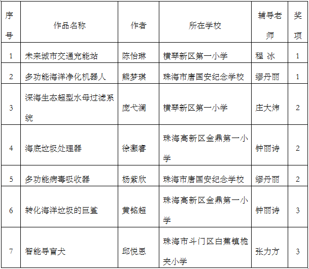
三、科幻绘画获奖名单:

四、专利申请奖:

五、广东省科协主席奖:

六、全省十佳优秀组织工作者:

七、推荐申报全国赛项目:

文章主题词:
第37届
广东省
青少年科技创新大赛